|
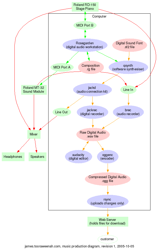
The diagram below shows the technical process used to create the final
file. See the legend on the right for the colour coding.
- a piano is used to create multiple tracks in Rosegarden,
- subsequent tracks can be created while Rosegarden plays the
previous tracks,
- Rosegarden can play the tracks through either the piano,
the sound module or the software synthesiser (qsynth),
- the digital audio is recorded into a file, from any of the three
sounds sources (piano, software synthesiser, sound module),
- the file is trimmed, faded, normalised or equalised, using the
audacity digital audio editor,
- the file is compressed using oggenc, resulting in an Ogg
file ready for distribution,
- files in the distribution folder that have been updated are
transferred by the rsync program to the web server on the
internet, for people to download.
|

|